更新时间:2021-12-27阅读:276
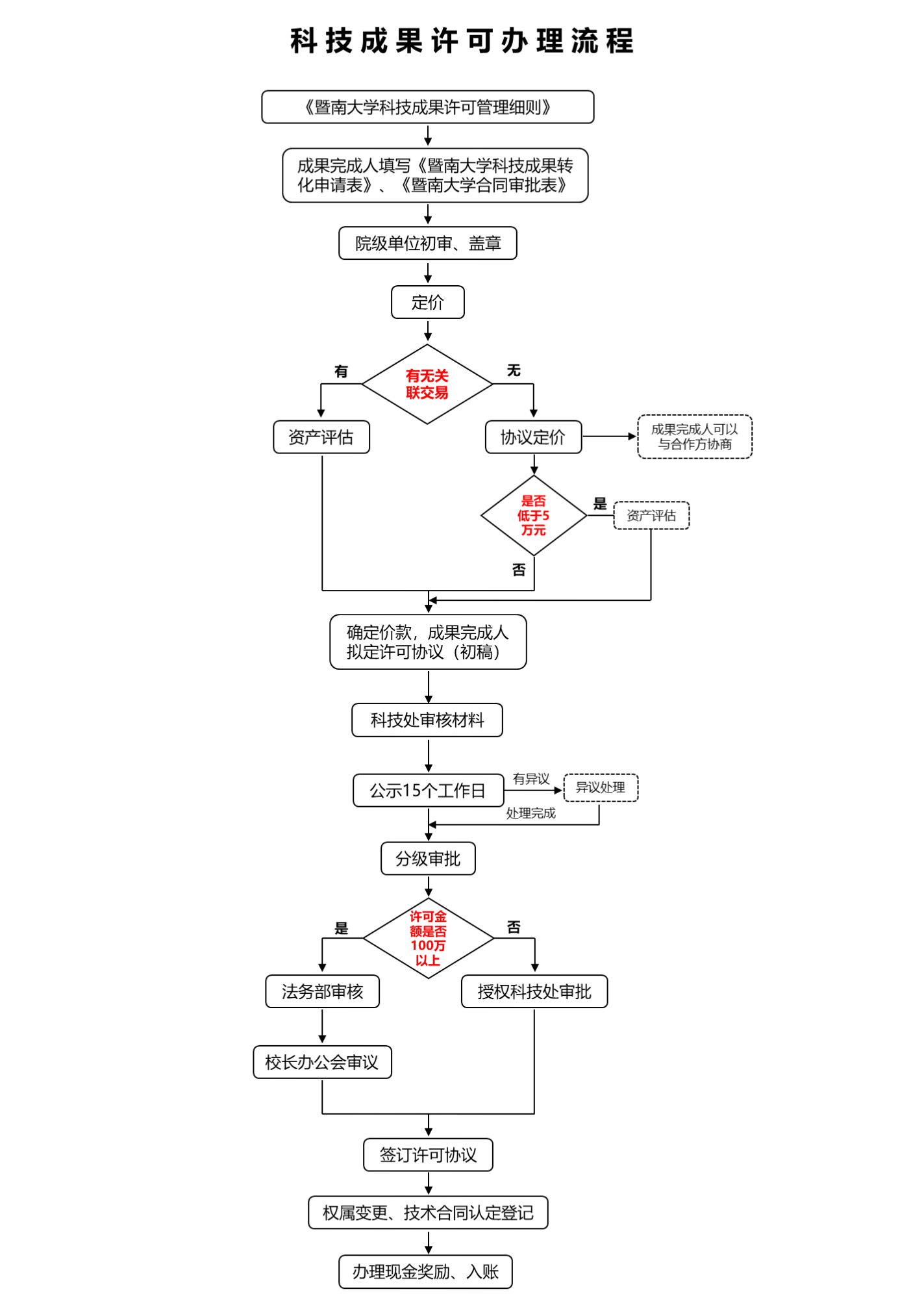
附件1-暨南大学科技成果转化申请表.docx
附件2-暨南大学合同审批表.docx
附件3-技术转让合同免税办理流程及说明(2021年12月).pdf
? 2021暨南大学科技处版权所有地址:广州市黄埔大道西601号邮编:510632
电话:020-85223255传真:020-85221537Email: okyc@jnu.edu.cnICP备案号:粤ICP备 12087612号